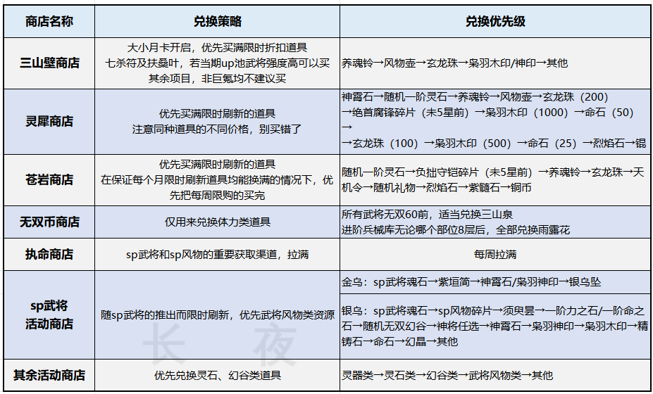
整体优先级如下图,各位可以按照优先级依次兑换:
下面按照各类道具的优先级,特别提醒需要注意的是:
①【神霄石】现版本依旧是比较稀缺的资源,用于无双升阶,获取途径少,应最优先保证兑换
②【灵石】和【幻谷】是现版本战力来源最大的部分,是提升战力的首选
③【养魂铃】和【风物壶】优先级基本趋同,你可以将这2个道具分别理解为神将碎片自选和风物碎片自选
④【蓝紫色灵器碎片】,由于灵器系统提供了大量的数值战力,因此在蓝紫色灵器5星前,灵气碎片的优先级非常高,而当你蓝紫色灵器均5星后(通常为开服65天以后),蓝紫灵气碎片效用为0,兑换优先级下降至最后(低于⑧精铸石)
⑤【枭羽木印】和【枭羽神印】用于角色无双升阶,主队无双升满之后,优先级明显下降,相对来说枭羽神印的价值更高,边际优先级更高
⑥【玄龙珠】用于角色觉醒,主队觉醒点满之后,优先级明显下降,目前每周限购买满的情况下,基本正好跟新武将推出的速度一致,即每周限购拉满,新武将出来刚好库存可以把新武将觉醒点满
⑦【命石】现版本由于天命不能锁橙色洗,因此命石缺口实际是较大的,即使是氪佬也还是非常缺,毕竟需要养成3队。注意:命石洗练1500次保底出3橙。
⑧【精铸石】由于跨服pvp环境下,需要养成3队,因此无论新老区,精铸石的缺口都是比较大的。所有武将无双60之后,体力将全部用来刷精铸石,此时不建议再氪金或用玉购买体力。
【特别提醒】以长线发展的游戏经验来看,商店内容大概率后续是会不断扩展的。
因此建议大家在兑换完所需的材料后,尽量适当地囤积各类代币,以应对后续各类商店内容的拓展。
相对来说,目前灵犀商店的代币灵犀玉是最核心的免费代币,各位需要控制好灵犀玉的兑换节奏。

